為貫徹落實《特種設備安全法》《特種設備安全使用管理規則》《場(廠)內專用機動車輛安全技術監察規程》等法律法規和安全技術規范,依法整治叉車安全隱患,推動使用單位落實主體責任,嚴格執行安全管理制度和操作規程,淘汰不合格車輛,進一步提高叉車安全水平。經與福建省特檢院泉州分院協調叉車資料不全的整治補全措施,南安市市場監督管理局制定了《南安市工廠廠區內專用叉車安全專項整治行動方案》(以下簡稱《行動方案》)及配套的《叉車整治檢驗有關事項說明》(附件1)、《叉車隱患排查情況記錄表》(附件2)、《叉車使用安全管理責任告知書》(附件3)、《叉車使用安全管理承諾書》(附件4)、《叉車資料核實/檢驗申請表》(附件5),請各市監所、各相關科室、執法大隊認真貫徹執行,按要求督促叉車使用單位依法檢驗、依法辦證、作業人員依法持證上崗。

▲《叉車整治檢驗有關事項說明》(附件1)
《行動方案》旨在規范南安市工廠廠區內專用叉車使用管理,保障安全使用,預防和減少事故。即日起在南安全市范圍內開展工廠廠區內專用叉車安全專項整治行動,工作目標是依法整治叉車安全隱患,推動使用單位落實主體責任,嚴格執行安全管理制度和操作規程,淘汰不合格車輛,進一步提高叉車安全水平。

▲《叉車隱患排查情況記錄表》(附件2)
整治范圍為南安市工廠廠區內專用叉車,包括平衡重式叉車、前移式叉車、側面式叉車、插腿式叉車、托盤堆垛車和三向堆垛車;整治要求工廠廠區內專用叉車使用單位必須將《行動方案》落實到位:一是使用單位使用或租賃使用的叉車和作業人員必須“三證齊全”,要按規定取得叉車使用登記證、檢驗有效期內的合格報告,作業人員取得相應資質的特種設備作業人員證;二是使用單位要建立并嚴格執行安全管理制度(包括崗位職責、隱患排查、應急救援等)、完善叉車安全技術檔案(詳細看告知書),制定符合實際的叉車安全操作規程,對相關作業人員開展定期安全教育和技能培訓;三是使用單位要在作業場所劃出專門的叉車作業通道、明示行駛速度,并在醒目位置懸掛警示標志、操作規程和注意事項。對無法劃出專門叉車通道的作業場所,作業時需采取防護措施,嚴禁出現人車混行情況。

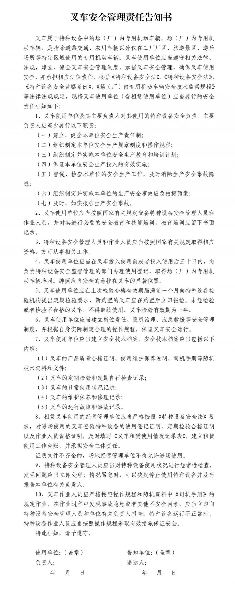
▲《叉車使用安全管理責任告知書》(附件3)
《行動方案》還要求各市監所要深入到轄區內各叉車使用單位進行摸底排查,填寫《叉車隱患排查情況記錄表》(附件2),通過下達《叉車使用安全管理責任告知書》(附件3)、企業簽訂《叉車使用安全管理承諾書》(附件4)等方式督促使用單位落實主體責任,對發現的“三無”(未注冊登記、未經定期檢驗、作業人員無證操作)隱患叉車,各市監所督促使用單位及時按《叉車整治檢驗有關事項說明》(附件1)進行整改;各市監所根據叉車整治檢驗有關事項說明》(附件1),指導轄區內各使用單位申報整治檢驗,由使用單位填寫《叉車資料核實/檢驗申請表》(附件5),交屬地市監所執法人員核實后簽署意見并加蓋市監所公章后,使用單位向檢驗機構申請檢驗。其中,對于2017年6月1日之前制造的且不能提供完整資料的叉車首檢,使用單位至少應提供產品合格證,檢驗員在歷史檢驗數據庫中能查到同制造廠家、同型號系列叉車的檢驗辦證數據的(所需全省叉車檢驗數據由福建省特種設備檢驗研究院提供),使用單位可以不用提供制造許可證及型式試驗合格證。叉車經整改后檢驗合格的,予以辦理使用登記,納入日常監管,對無改造、維修價值的,使用單位應報廢處理。

▲《叉車使用安全管理承諾書》(附件4)
同時,各監管所對使用單位違法使用叉車的,要依法查處;各市監所對本次專項整治中發現的隱患叉車要建立隱患銷號臺賬,定期進行整改復查,確保叉車使用單位整改到位。同時總結叉車安全專項整治中好經驗和好做法,建立和完善叉車安全監管的長效機制。市局特安科將對本次專項整治工作進行不定期督導,對各市監所工作開展情況進行通報。

▲《叉車資料核實/檢驗申請表》(附件5)
客服熱線:











